WHO:Clinical Care for Severe Acute Respiratory Infection
WHO:严重急性呼吸道感染临床照护
翻译团队:
山东大学齐鲁医院急诊科
山东省医学会急诊医学分会/护理学组
第二章 SARI的
筛查、分诊、临床评估和管理
在卫生系统的所有接诊点,包括初级卫生保健中心、诊所、医院急诊室和社区环境,由于急性呼吸道症状患者(主要是SARI)症状可能是由流感和/或SARS-CoV-2等高度关注的病原体引起的,因此对其进行筛查和识别应处于优先级尤其当在进入卫生系统的所有第一时间点,始终应用适当的IPC预防措施以防止疾病向医护人员或其他患者传播非常重要。详见第三章。
1.最为基础的是根据当地的临床护理路径和规定,建立从社区到适当目的地的病例报告和转诊系统,用于分诊、临床评估、检测和/或治疗。
2.在接诊点进行筛查后,应使用经过验证的基于病情的分诊工具来识别和治疗需要立即护理的患者。不要延误急救护理。
3.分诊后,应根据疾病严重程度和急救护理需求,在指定区域为所有患者提供护理。一般来说,SARI患者由于可能出现严重肺炎、脓毒症、器官功能障碍和/或慢性疾病加重或合并感染等并发症,需要紧急救护。这些患者可以进展为急性器官衰竭,可能需要危重症护理和进入ICU,以进行更密切的监测和支持治疗,而这些治疗普通病房不能提供。不要延误这些患者的入住ICU时间。
例如,对于轻中度且无风险因素的疑似COVID - 19患者,应指导其自我隔离,并联系COVID - 19信息热线或卫生保健提供者获取关于检测和就诊或入院的建议。这些患者可以在卫生保健机构(如果资源允许)、快速获得健康建议的社区机构或根据当地护理路径居家(见WHO指南)进行进行隔离(isolating)或集中照护(cohorting)。
对于疑似或确诊COVID - 19、病情为轻中度、有风险因素的患者,应指导患者自我隔离,必要时拨打COVID - 19信息线或医疗保健提供者获取关于检测和就诊或入院的建议。这些患者可以在卫生机构(如果资源允许)、快速获得健康建议的社区机构或根据当地护理路径居家(见WHO指南)进行隔离(isolating)或集中照护(cohorting)。
对疑似或确诊为COVID - 19的重症或危重症患者,应指导其尽快拨打急救热线(如COVID - 19紧急就诊/入院信息专线),并尽快进行隔离并转至定点医院进行住院治疗。
详见WHO指南:
·疑似或确诊COVID - 19患者的居家护理及其接触者的管理
https://www.who.int/publications/i/item/home-care-for-patients-with-suspected-novel-coronavirus-(ncov)-infection-presenting-with-mild-symptoms-and-management-of-contacts
· COVID - 19医护人员居家护理包
https://www.who.int/publications/m/item/covid-19-home-care-bundle-for-health-care-workers
·新型冠状病毒肺炎( COVID-19 ):家庭及照护者居家照护
https://www.who.int/news-room/q-a-detail/coronavirus-disease-covid-19-home-care-for-families-and-caregivers
· COVID - 19临床管理生活指导
https://www.who.int/publications/i/item/WHO-2019-nCoV-clinical-2021-2
工具
2.1 SARI筛查
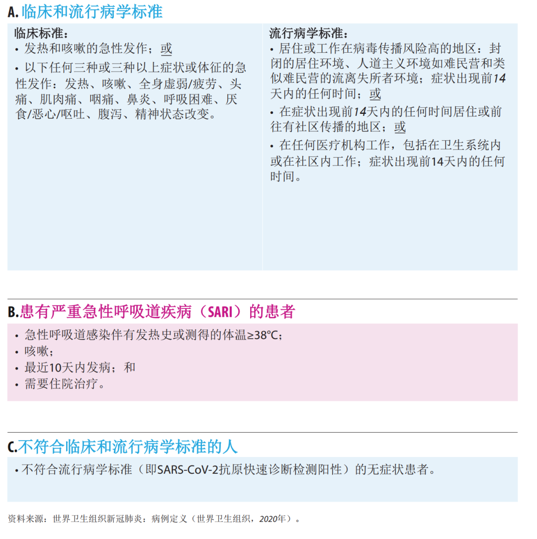
2.1.1 COVID - 19疑似病例定义
2.1.2流感所致呼吸道感染的临床分型
2.2 SARI分诊
2.2.1在医疗机构中设置预检分诊/复苏区:原理和要求
2.2.2基于病情的分诊工具示例:跨机构综合分诊工具
2.3急症患者的临床评估——基本急诊护理:ABCDE方法
2.4 COVID-19患者的严重程度分类
2.5急性呼吸道感染(ARI)(疑似或已知正在流行的流感或COVID-19)患者的决策程序
2.6肺炎(已知正在流行的流感或COVID-19)患者住院决策程序
2.7 SARI和重症肺炎患者住院和ICU入院决策支持工具
2.8入院检查清单
2.9转运清单
2.10重症患者转运:新型冠状病毒肺炎患者空运救护
2.1SARI筛查
筛查是对患者进行评估以判断他们是否符合标准化病例定义的过程。它可以由不同类型的医务工作者在许多不同的地方进行,如急诊科、门诊部/初级保健诊所、社区卫生工作者在社区或在远程医疗时。
在疫情发生时,应在所有医疗服务点和接触者追踪活动中制定筛查方案。筛查问题可能需要针对某些环境进行调整,并以流行病学考虑为指导。
作为预防措施,筛查时应始终与被筛查着保持距离(>1米)进行,不要有身体接触。
例如,在新冠肺炎疫情爆发的情况下,筛查包括一组基于世界卫生组织对于COVID-19患者的定义(发热、咳嗽、呼吸困难)的简单问题,每个问题用是或否回答。
筛查结果呈阳性的人成为疑似病例,进入COVID-19照护路径。应立即为患者戴上医用口罩,并将其介绍到下一个适当的地点,包括卫生机构进行医疗护理和/或隔离,社区机构进行医疗护理或隔离,居家进行自我隔离,实验室进行检测和医疗护理。
筛查结果呈阴性的人可以在医疗机构内继续正常的患者路径,而无需任何特殊预防措施。
COVID-19筛查有助于确保病人、工作人员和社区的安全,是COVID-19护理路径的第一步。

2.1.1新冠肺炎疑似病例的定义

新冠肺炎神经系统筛查清单
新冠肺炎可能伴有或不伴有呼吸系统体征的神经系统症状,新冠肺炎患者出现神经系统症状的风险增加。
如何使用此筛查清单:
•除标准化筛查问题外,COVID-19神经系统筛查清单可用于识别可能出现COVID-19非呼吸道症状的患者。
•此外,该清单可用于监测新冠肺炎患者新出现或正在出现的神经症状。

婴儿和儿童的特殊注意事项
•新冠肺炎感染通常无症状,在筛查时需要高度怀疑。
•儿童感染COVID-19的神经系统症状包括进食不良、烦躁、呕吐、颈部僵硬。
•由COVID-19引起的儿童多系统炎症综合征(MIS-C)可能会出现严重的神经症状。
该清单由世界卫生组织神经病学和新冠肺炎论坛急性临床护理和支持工作组成员制定。工作组成员根据他们对新冠肺炎的临床和学术经验生成了一份症状列表。为了确定纳入该清单的所有相关症状,使用即将进行的世界卫生组织审查(手稿正在进行中)的荟萃分析数据进行了审计,并预先定义了纳入和排除的阈值。在至少两个不同地点的同行评议文献中报告了至少五个病例的症状符合纳入阈值。审计结束后,每个症状都在工作组内进行了讨论,并以协商一致的方式做出了最终决定。
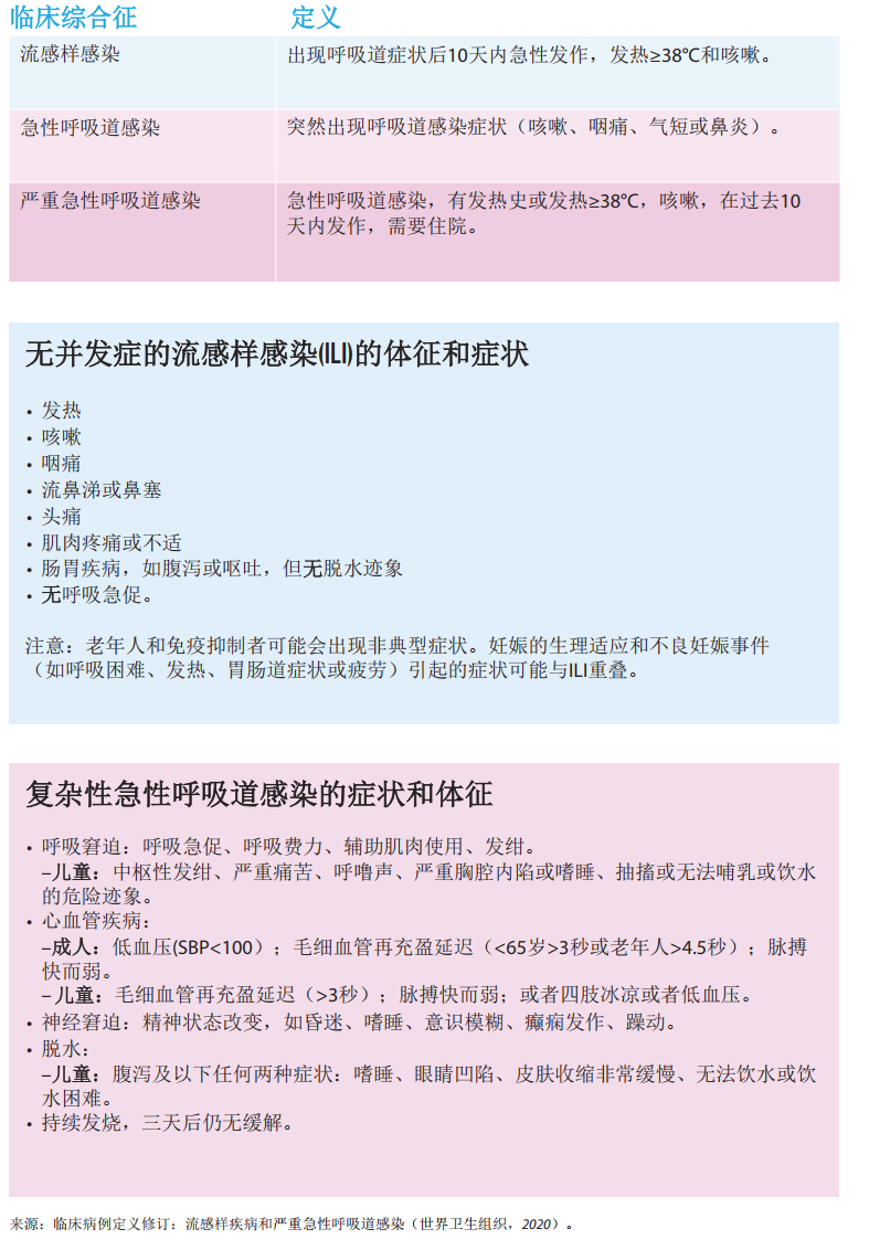
2.1.2流感所致呼吸道感染的临床分类

2.2 SARI分诊
预检分诊是指在筛查后,根据特定标准(如严重程度)按优先顺序对患者进行分类,可以在进入医疗机构的任何地点进行,包括院前和医疗机构的设施。
基于严重度的分诊是根据对患者严重程度的估计对其进行分类和优先排序的行为,可用于识别哪些患者是需要立即进行医疗干预的、哪些是可以安全等待的或者哪些可能需要根据他们的状况被运送到特定场所。预检分诊的概念已经存在很长时间,多年来已经创建了不同的分诊工具。基于严重度的分诊是医疗环境中对患者进行分类的标准方法。

2.2.1在保健设施中设立分诊/复苏区:
原理和要求

2.2.2基于病情的分诊工具实例:
跨机构综合分诊工具
机构间综合分流工具(IITT)是世界卫生组织、红十字国际委员会(ICRC)和无国界医生组织(MSF)合作开发的一种新型分诊工具,旨在为成人和儿童的常规分诊提供一套综合协议。它可用于基于设施的分诊、基于设施的大规模伤亡分诊和院前分诊。
该工具于2019年开发,专注于三级分诊系统:
•急危复苏区
•临床治疗区
•非急危或候诊室
基于红色、黄色和绿色(区域)标准。



2.3 急性疾病患者的临床评估-基本急诊护理:ABCDE方法
针对急症患者的ABCDE方法
由世界卫生组织( WHO )和红十字国际委员会( ICRC )与国际急救医学联合会( BEC )合作开 发的《基本急救护理:急危重症和受伤处理方法》是一门开放式培训课程,面向那些用有限资源管理急性病和损伤的一线医疗保健工作人员,包括学生、护士、院前技术人员,在现场(院前)或医院环境中工作的临床行政人员和医生。
BEC整合了WHO《急诊分诊评估和治疗》(ETAT)以及《青少年和成人疾病综合管理》(IMAI)地区临床医生手册中的指导,并提供了对四种时间敏感性状况(呼吸困难、休克、精神状态改变和损伤)进行初始评估和管理的系统方法,针对这些状况地早期干预可以挽救生命。
由于急救护理人员必须对“尚未分类”的患者,即那些有可能不知道原因的急性症状的患者做出响应,BEC提供了一个简单、系统的ABCDE方法来管理急性的、潜在地危及生命的状况,甚至在诊断出来之前这个方法也可应用。
因SARI而急性发作的患者可能出现三种危及生命的情况:呼吸困难、休克或精神状态改变。以下来自BEC的"快速卡片"总结了使用ABCDE方法评估和管理关键发现的初步方法。
详细信息见:基本急救护理( BEC ):接近急性疾病和受伤( https://www.who.int/publications/i/item/basic-emergency-care-approach-to-the-acutely-ill-and-injured)或世界卫生组织急救护理( https://www.who.int/health-topics/emergency-care#tab=tab_1)或联系急救护理@who.int for more information.


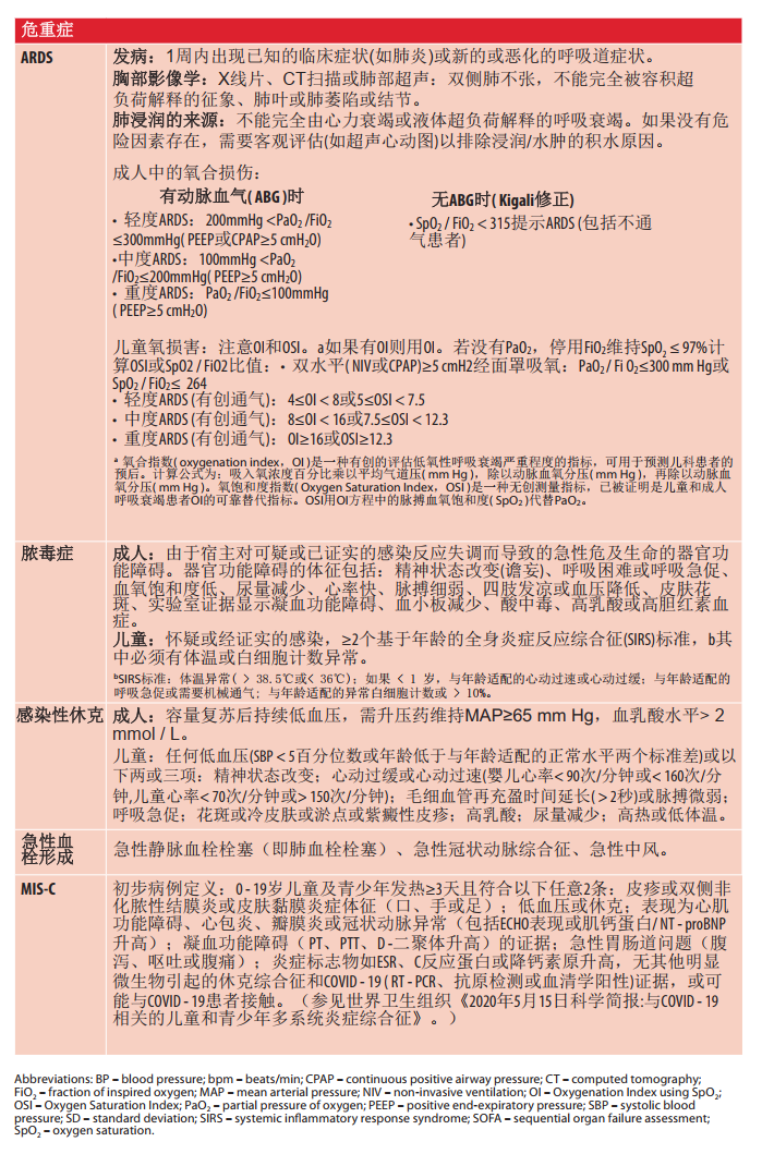
2.4 COVID-19患者的严重程度分类
Source: A living WHO guideline on drugs for COVID-19 (BMJ, 2020)
https://www.bmj.com/content/370/bmj.m3379



2.6 肺炎(已知正在流行的流感或COVID-19)患者住院决策程序
肺炎(已知正在流行的流感或COVID-19)患者住院决策程序

2.7 SARI和重症肺炎患者住院和ICU入院决策支持工具
应根据临床病情的严重程度和资源的可用性判断患者是否需要入住ICU。在只有重症监护室提供氧疗的医院,所有SARI患者均入住重症监护室。在普通病房也可以提供氧疗的医院,允许不太严重的SARI患者入住病房,但需加强监测。在疫情爆发期间,患者的激增可能会耗尽资源;不太严重的病例可能需要在ICU外处理。
在成人中,CURB-65评分是一个经过验证的工具,当与临床判断结合时,可用于预测死亡率和帮助确定成人肺炎患者是否需要入院。该工具改编自英国胸科协会成人社区获得性肺炎管理指南(BTS,2009)


一旦您决定让患有严重急性呼吸道感染(SARI)的患者入院,请考虑使用此清单来确保在准备入院时已完成以下工作。
本清单改编自IMAI临床医生手册:成人和青少年的医院照护(世界卫生组织,2011年)

2.9转运清单
危重病人的运送可能有风险,因为在此过程中的并发症可能会危及生命,并且这些风险可能能反映出临床、组织或设备有关的问题。
考虑使用此清单来确保将患者安全运送到指定单位。
该清单改编自IMAI临床医生手册:成人和青少年的医院护理(世界卫生组织,2011)。

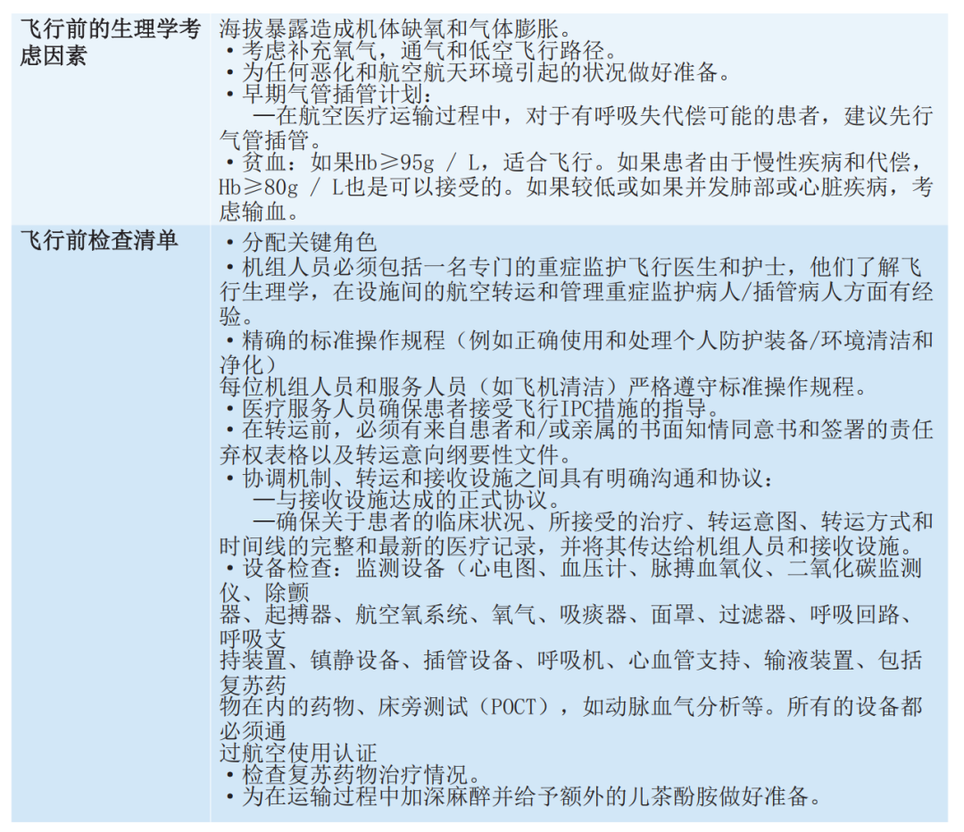
2.10重症患者转运:COVID-19患者空运救护
航空救护服务因需长时间在密闭空间内运送高传染性患者而面临多重挑战。首选是在现场治疗患者,而不是将他们从疫区运送过来。然而,如果患者需要的护理超出了目前设施/地点所能提供的范围,则可能需要疏散。在疫情爆发期间,将患者转移到更靠近医院设施的地方可能会增加良好预后的机会,重新安置他们也将减轻负担过重和资源不足的卫生保健设施的负担。虽然目前没有关于紧急航空医疗后送的标准化评分系统,但患者的临床状况、年龄、当地资源和被发现地点是决策可参考的因素。
本综述旨在为临床医生提供一个简化的指导,以促进空中医疗后送,该综述并不提供必要的设备、药物、飞行生理特定的通风、废物管理、IPC考虑等方面的详细建议。
飞行前患者评估
COVID - 19的症状和体征各不相同。在考虑空中救护运输时,预先明确疾病的严重程度至关重要。


将飞行中传播的风险降至最低
在直升机或飞机的密闭环境中传播的风险可以通过在运输过程中隔离患者来最大限度地降低。

致谢
感谢山东大学护理与康复学院崔乃雪教授提供专家意见。
本文摘自:
世界卫生组织《Clinical care of severe acute respiratory infections – Tool kit》,翻译不是由世界卫生组织(世卫组织)进行的。世卫组织不对本翻译的内容或准确性负责。英文原版为装订版和正版。
全文链接:
https://www.who.int/publications/i/item/clinical-care-of-severe-acute-respiratory-infections-tool-kit
编辑丨国康
审核丨张敏 边圆 徐峰